Web Analytics Made Easy - Statcounter

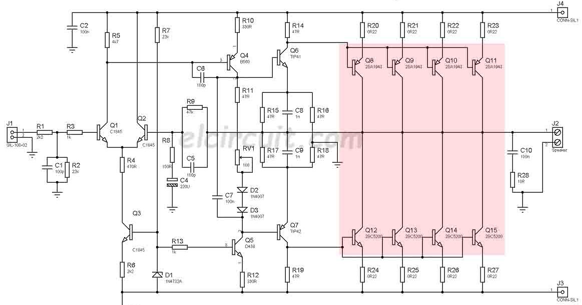
Skema Driver Yiroshi: Build Your Own High-Power Amplifier! Pcb layout yiroshi driver power untuk lapangan

If you are searching about Yiroshi Class H - OSHWLab you've visit to the right place. We have 25 Images about Yiroshi Class H - OSHWLab like Yiroshi Power Amplifier PCB Layout, Konsep Skema Layout Pcb Power Yiroshi, Skema Pcb and also Build Your Own Hi-Fi Stereo Audio Power Amplifier - Full DIY Project. Here you go:

Yiroshi Class H - OSHWLab

Yiroshi Class H - OSHWLab oshwlab.com

Yiroshi Amplifier Circuit Diagram : Diy Stereo Yiroshi Power Amplifier

Yiroshi Amplifier Circuit Diagram : Diy Stereo Yiroshi Power Amplifier gfs-wiring-diagram44.blogspot.com

400w High Power Mosfet Amplifier Gambar Skema

400w High Power Mosfet Amplifier Gambar Skema fity.club

Build Your Own Hi-Fi Stereo Audio Power Amplifier - Full DIY Project

Build Your Own Hi-Fi Stereo Audio Power Amplifier - Full DIY Project www.electronicsforu.com

amplifier stereo pcb electronicsforu

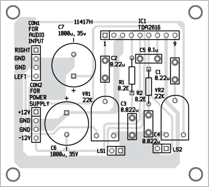
PCB Layout Yiroshi Driver Power Untuk Lapangan - BLOGKAMARKU

PCB Layout Yiroshi Driver Power Untuk Lapangan - BLOGKAMARKU blogkamarku.blogspot.com

pcb blogkamarku lapangan

Yiroshi Power Amplifier Circuit Diagram / Rebuild New Pcb Board Audio

Yiroshi Power Amplifier Circuit Diagram / Rebuild New Pcb Board Audio ex500-wiring-diagram.blogspot.com

amplifier power 1500w circuit sm diagram elektrotanya audio pdf manual service schematics 1st preview board source pcb

Yiroshi Amplifier Circuit Diagram - DIY Stereo Yiroshi Power Amplifier

Yiroshi Amplifier Circuit Diagram - DIY Stereo Yiroshi Power Amplifier s10-wiring-diagram.blogspot.com

amplifier stereo

Yiroshi Power Amplifier PCB Layout

Yiroshi Power Amplifier PCB Layout www.pinterest.com

Build Your Own Hi Fi Stereo Audio Power Amplifier – Artofit

Build your own hi fi stereo audio power amplifier – Artofit www.artofit.org

1000 Watt Amplifier Driver Circuit Diagram - Wiring View And Schematics

1000 Watt Amplifier Driver Circuit Diagram - Wiring View and Schematics www.wiringview.co

3 Skema Power Amplifier Built-up Terbaik Untuk Lapangan | Audio

3 Skema Power Amplifier Built-up Terbaik untuk Lapangan | Audio id.pinterest.com

Power Amplifier Para Profesional: Driver Power Amplifier

Power Amplifier para Profesional: Driver Power Amplifier elproaudio.blogspot.com

amplifier driver

Pin On Ampli

Pin on ampli www.pinterest.com.mx

amplifier driver namec tef pcb 1000w amplifiers kelebihan berikut bukan dari ampli elcircuit schematic

Power Amplifier Para Profesional: Driver Power Amplifier

Power Amplifier para Profesional: Driver Power Amplifier elproaudio.blogspot.com

amplifier profesional rp

Konsep Skema Layout Pcb Power Yiroshi, Skema Pcb

Konsep Skema Layout Pcb Power Yiroshi, Skema Pcb gambarsaklar.blogspot.com

pcb amplifier driver sentrix amplificador electrical skema

Skema Power Amplifier Ic 12 Volt At Amy Dieter Blog

Skema Power Amplifier Ic 12 Volt at Amy Dieter blog storage.googleapis.com

Skema Amplifier OCL Extreme Modif YIROSHI Daya Rendah - Soldiradem Blog

Skema Amplifier OCL Extreme Modif YIROSHI Daya Rendah - Soldiradem Blog www.soldiradem.com

amplifier skema ocl modif rendah daya acuan

Build Your Own Hi-Fi Stereo Audio Power Amplifier - Full DIY Project

Build Your Own Hi-Fi Stereo Audio Power Amplifier - Full DIY Project www.electronicsforu.com

amplifier stereo audio own pcb electronicsforu

Aksesoris Skema Pcb Power Amplifier 1000 Watt, Skema Pcb

Aksesoris Skema Pcb Power Amplifier 1000 Watt, Skema Pcb gambarjaringan.blogspot.com

RANGKAIAN POWER: Skema Ragkaian Power Amplifier 1000 Watt

RANGKAIAN POWER: Skema Ragkaian Power Amplifier 1000 watt rangkaianpower.blogspot.com

amplifier watt power skema rangkaian scema kemari kalo rumit agak setelah mau dibuat dapat nih kesana akhirnya anang

Power Amplifier Para Profesional: YIROSHI Versi L-PRO Audio. KIT DRIVER

Power Amplifier para Profesional: YIROSHI versi L-PRO audio. KIT DRIVER elproaudio.blogspot.com

amplifier profesional

Build Your Own Hi-Fi Stereo Audio Power Amplifier - Full DIY Project

Build Your Own Hi-Fi Stereo Audio Power Amplifier - Full DIY Project www.electronicsforu.com

amplifier stereo

400 Watt High Power MosFet Amplifier | Audio Amplifier, Circuit Diagram

400 Watt high power MosFet Amplifier | Audio amplifier, Circuit diagram ru.pinterest.com

Build High Power Amplifier With 48 Final Transistor, 30A Trafo, Box

Build high power amplifier with 48 Final transistor, 30A trafo, box www.youtube.com

amplifier trafo

DK Tech PCB Audio Power AMPLIFIER: POWER AMPLIFIER

DK Tech PCB Audio Power AMPLIFIER: POWER AMPLIFIER sanjaysaja.blogspot.com

skema amplifier circuit amplifer pcb elektronika kertosono leach 200w

Skema power amplifier ic 12 volt at amy dieter blog. Pcb blogkamarku lapangan. 3 skema power amplifier built-up terbaik untuk lapangan